Win11笔记本怎么打开蓝牙?Win11笔记本电脑蓝牙在哪里打开?
要知道很多笔记本电脑都是自带蓝牙功能,台式机就没有,这可以方便大家用于连接各种支持蓝牙功能的电子设备,比如蓝牙音箱。有些小伙伴刚使用Win11系统的笔记本电脑,想要知道怎么打开里面的蓝牙功能,今天系统之家小编就教大家打开win11蓝牙功能的方法。
Win11笔记本电脑蓝牙在哪里打开?
1、点击菜单栏的win窗户图标按钮,进入【设置】选项。

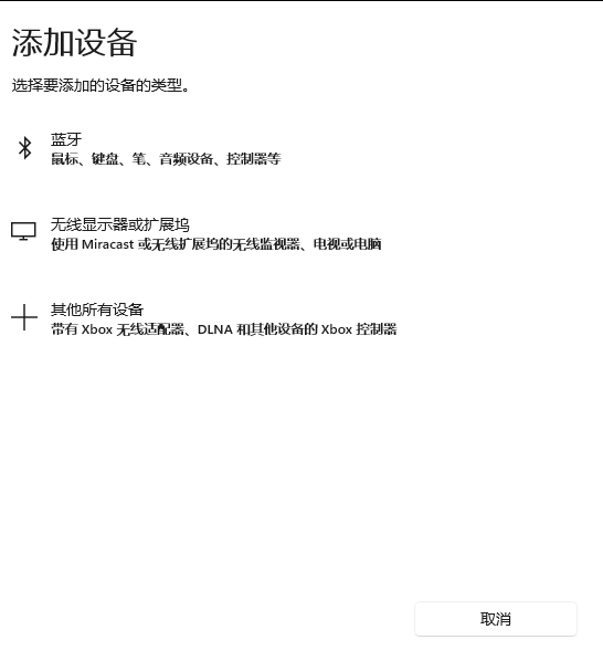
2、找到蓝牙和其他设备选型,点击【添加设备】。

3、点击【蓝牙】选项。

4、然后就等待系统搜索蓝牙,搜索到了设备以后,然后点击连接就可以了。
以上就是打开win11蓝牙功能的方法,很简单的,电脑有支持蓝牙的模块才可以使用这项功能,更多有关windows系统的知识欢迎关注本网站的其他内容。
相关文章
系统下载排行榜71011xp
【纯净之家】Windows7 64位 全新纯净版
2番茄花园 Win7 64位 快速稳定版
3【纯净之家】Windows7 32位 全新纯净版
4【纯净之家】Win7 64位 Office2007 办公旗舰版
5【雨林木风】Windows7 64位 装机旗舰版
6【纯净之家】Windows7 SP1 32位 全补丁旗舰版
7JUJUMAO Win7 64位旗舰纯净版
8【电脑公司】Windows7 64位 免费旗舰版
9【深度技术】Windows7 64位 官方旗舰版
10【游戏专用】Windows7 64位 装机旗舰版
【纯净之家】Windows10 22H2 64位 游戏优化版
2【纯净之家】Windows10 22H2 64位 专业工作站版
3【纯净之家】Windows10 企业版 LTSC 2021
4【纯净之家】Windows10企业版LTSC 2021 纯净版
5【深度技术】Windows10 64位 专业精简版
6【纯净之家】Windows10 22H2 64位 企业版
7【雨林木风】Windows10 64位 专业精简版
8JUJUMAO Win10 X64 极速精简版
9【深度技术】 Win10 64位国庆特别版
10【纯净之家】Windows10 32位 官方正式版
【纯净之家】Windows11 23H2 64位 游戏优化版
2【纯净之家】Windows11 23H2 64位 专业工作站版
3【纯净之家】Windows11 23H2 64位 纯净专业版
4风林火山Windows11下载中文版(24H2)
5【纯净之家】Windows11 23H2 64位 企业版
6【纯净之家】Windows11 23H2 64位 中文家庭版
7JUJUMAO Win11 24H2 64位 专业版镜像
8【纯净之家】Windows11 23H2 64位专业精简版
9【纯净之家】Windows11 23H2 64位 纯净家庭版
10JUJUMAO Win11 24H2 64位 精简版镜像
深度技术 GHOST XP SP3 电脑专用版 V2017.03
2深度技术 GGHOST XP SP3 电脑专用版 V2017.02
3萝卜家园 GHOST XP SP3 万能装机版 V2017.03
4Win7系统下载 PCOS技术Ghost WinXP SP3 2017 夏季装机版
5番茄花园 GHOST XP SP3 极速体验版 V2017.03
6雨林木风 GHOST XP SP3 官方旗舰版 V2017.03
7电脑公司 GHOST XP SP3 经典旗舰版 V2017.03
8雨林木风GHOST XP SP3完美纯净版【V201710】已激活
9萝卜家园 GHOST XP SP3 完美装机版 V2016.10
10雨林木风 GHOST XP SP3 精英装机版 V2017.04
热门教程
装机必备 更多+
重装工具