微软最新Win11 22000.978(KB5017328)版本发布 附更新内容
微软官方正式向Win11所有用户发布了最新的Win11 KB5017328版本更新,更新升级后系统版本号将会变更为22000.978。最新的KB5017328版本更新包括更新很多内容,对先前很多的漏洞进行了修复,一起来看看本次的更新内容吧。
亮点
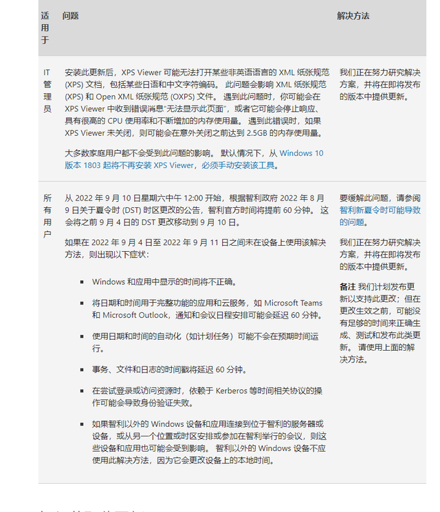
解决影响 MSA) (Microsoft 帐户的已知问题。 可能未显示用于登录或注销的 Web 对话框。 此问题发生在已安装 KB5016691 的设备上。
解决 Windows 操作系统的安全问题。
改进
此安全更新包括更新 KB5016691 (2022 年 8 月 25 日发布) 的改进,还解决了以下问题:
解决影响 MSA) (Microsoft 帐户的已知问题。 可能未显示用于登录或注销的 Web 对话框。 此问题发生在已安装 KB5016691 的设备上。
如果安装了早期更新,则只会下载并安装此包中包含的新更新。
有关安全漏洞的详细信息,请参阅安全更新指南网站和 2022 年 9 月安全汇报。
Windows 11服务堆栈更新 - 22000.975
此更新对服务堆栈(安装 Windows 更新的组件)进行了质量改进。 服务堆栈更新 (SSU) 确保拥有可靠可靠的服务堆栈,以便设备可以接收和安装 Microsoft 更新。
相关文章
- 微软 Win11 24H2 / 25H2 发布 2 月累积更新补丁 KB5077181
- Win11 26H1 发布策略调整:定向发布,仅预装于骁龙 X2 新设备
- 微软推送 Win11 26220.7755/26300.7760 预览版,新增 7 个 Emoji 16.0 表情
- Win11 重大调整:停止分发 V3/V4 打印机驱动,老旧设备打印受影响
- 无需第三方软件!手把手教你禁用 Win11 系统 13 项 AI 功能
- 通过注册表方式屏蔽 Win11 开始菜单“AI 工具”板块的教程
- 微软 Win11 Canary 预览版 28020.1546 发布!附文件下载
- 微软 1 月可选更新 KB5074105 致 Win11 临时文件清理失效
- 微软 Win11 26300.7733/26220.7752 预览版发布
- 微软 Win11 26H2 踪迹显现,AI 文件管理升级,预计 10 月上线
系统下载排行榜71011xp
【纯净之家】Windows7 64位 全新纯净版
2番茄花园 Win7 64位 快速稳定版
3【纯净之家】Windows7 32位 全新纯净版
4【纯净之家】Win7 64位 Office2007 办公旗舰版
5【雨林木风】Windows7 64位 装机旗舰版
6JUJUMAO Win7 64位旗舰纯净版
7【电脑公司】Windows7 64位 免费旗舰版
8【纯净之家】Windows7 SP1 32位 全补丁旗舰版
9【深度技术】Windows7 64位 官方旗舰版
10【游戏专用】Windows7 64位 装机旗舰版
【纯净之家】Windows10企业版LTSC 2021 纯净版
2【深度技术】Windows10 64位 专业精简版
3【纯净之家】Windows10 22H2 64位 企业版
4JUJUMAO Win10 X64 极速精简版
5【雨林木风】Windows10 64位 专业精简版
6【深度技术】 Win10 64位国庆特别版
7【纯净之家】Windows10 32位 官方正式版
8【雨林木风】Windows10 64位稳定版系统
9【雨林木风】Windows10 64位 官方专业版
10【番茄花园】Windows10 64位 专业版镜像
【纯净之家】Windows11 23H2 64位 游戏优化版
2【纯净之家】Windows11 23H2 64位 纯净专业版
3【纯净之家】Windows11 23H2 64位 企业版
4【纯净之家】Windows11 23H2 64位 中文家庭版
5风林火山Windows11下载中文版(24H2)
6【纯净之家】Windows11 23H2 64位专业精简版
7JUJUMAO Win11 24H2 64位 专业版镜像
8【纯净之家】Windows11 23H2 64位 纯净家庭版
9JUJUMAO Win11 24H2 64位 精简版镜像
10雨林木风 Win11 25H2 超级纯净版系统
深度技术 GHOST XP SP3 电脑专用版 V2017.03
2深度技术 GGHOST XP SP3 电脑专用版 V2017.02
3萝卜家园 GHOST XP SP3 万能装机版 V2017.03
4番茄花园 GHOST XP SP3 极速体验版 V2017.03
5Win7系统下载 PCOS技术Ghost WinXP SP3 2017 夏季装机版
6雨林木风 GHOST XP SP3 官方旗舰版 V2017.03
7电脑公司 GHOST XP SP3 经典旗舰版 V2017.03
8萝卜家园 GHOST XP SP3 完美装机版 V2016.10
9雨林木风GHOST XP SP3完美纯净版【V201710】已激活
10雨林木风 GHOST XP SP3 精英装机版 V2017.04
热门教程
装机必备 更多+
重装工具

